Este innovador y largamente esperado desarrollo revolucionará el espacio de los cargadores rápidos USB-C, combinando de forma única características y ventajas no disponibles en otros diseños.
El diseño de referencia PSV-RDAD-65USB combina la tecnología Pulsiv OSMIUM con un estándar industrial flybackcuasirresonante y componentes magnéticos ultracompactos muy optimizados. Este es el primero de una serie de diseños que tiene como objetivo ampliar los límites de los transformadores eléctricos, reduciendo drásticamente las temperaturas de operación, minimizando las pérdidas y reduciendo el tamaño a fin de crear una plataforma sostenible para el estándar USB-C.
El director de Productos de Pulsiv, Tim Moore, que ha gestionado el desarrollo de este diseño, afirma: «Nuestro mantra siempre ha sido desarrollar soluciones que "consigan más con menos recursos" y este diseño demuestra cómo la tecnología Pulsiv OSMIUM permite proporcionar cargas rápidas sin la complejidad asociada de gestionar altas temperaturas. La demanda de dispositivos con mayor potencia y cargas más rápidas para artículos inalámbricos está aumentando vertiginosamente y afecta a todos los productos, desde móviles a herramientas eléctricas. Esto implica que hay que concentrar más energía en un factor de forma pequeño, algo que resulta aún más importante si se trata de soluciones integradas en paredes o escritorios que son sensibles al calor. Con temperaturas de los componentes un 30 % inferiores, sin corriente de inserción y con una alta eficiencia, hacemos posibles diseños más seguros, de menores dimensiones y más fiables».
Resumen de especificaciones
- Rango de voltajes de entrada: 90–265 VCA (sin desclasificación del voltaje de entrada)
- Voltaje de salida: 5–20 VCC, compatible con PD3.0, QC4.0, BC1.2 y PPS (carga rápida)
- Potencia de salida: 65 W máx.
- del transformador: 30,3 °C por encima de la temperatura ambiente
- Frecuencia de operación: 125 kHz
- Eficiencia pico: 96%
- Eficiencia media: 95%
- Semipuente activo: Incluido
- Corrientes de línea: 0,5 A máx.
- Corriente de inserción: Eliminada
- Optimización con GaN: Sí
- Transformador CC-CC: Flyback cuasirresonante
Un nuevo nivel de operación a temperaturas muy bajas y carga rápida
El diseño de referencia Pulsiv OSMIUM mejora de forma significativamente el rendimiento térmico y reduce las temperaturas de los componentes críticos en más de un 30% en comparación con otros diseños. A plena carga, el transformador flyback alcanza unos impresionantes 33,9 °C (a 230 VCA) y 30,3 °C (a 265 V) por encima de una temperatura ambiente de 26,1 °C. Este increíble logro posiblemente pasará a ser un nuevo estándar de referencia, ya que permite hacer cargas rápidas de 65 W en zonas de espacio reducido y puede usarse en aplicaciones donde la temperatura sea un factor importante, como enchufes de pared que incluyan conectividad USB-C.

Placa de evaluación PSV-EBAD-65USBde Pulsiv: Ven = 230 VCA, Vsal = 20 V, Isal = 3,25 A, temperatura ambiente de 26,1 °C
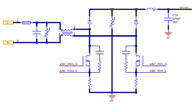
Eficiencia y espacio optimizados con un semipuente activo
La tecnología Pulsiv OSMIUM detecta la tensión y la frecuencia de la línea de CA para ajustar el tiempo de carga del condensador, de forma que el circuito no toma corriente de la línea en los momentos en que el voltaje cruza el cero. De esta manera, puede emplearse un diseño sencillo de semipuente activo para mejorar la eficiencia, especialmente cuando los parámetros de entrada son bajos. Los MOSFET de la mitad inferior del puente de CA a CC se controlan cuidadosamente en combinación con diodos en la parte superior. El semipuente activo de este diseño mantiene un delicado equilibrio entre eficiencia, coste y complejidad, y permite operar con entrada universal con ganancias de eficiencia del 0,7 % a carga completa con una alimentación de 115 VCA.

Control de semipuente activo exclusivo de Pulsiv
Innovadores componentes magnéticos que reducen el tamaño del transformador en un 20 %
La tecnología Pulsiv OSMIUM genera una corriente continua HVDC que varía entre el pico de la corriente alterna de entrada y 150 V, lo que permite al flyback cuasirresonante funcionar con su máxima eficiencia. Este amplio rango de voltajes reduce significativamente la inductancia lateral primaria para poder emplear un transformador EQ20 que se ha desarrollado conjuntamente con los expertos en magnetismo de Frenetic. Su director general, Chema Molina, afirma: « Nuestro equipo de expertos en magnetismo ha demostrado que la tecnología Pulsiv OSMIUM maximiza la eficiencia y reduce el tamaño del transformador flyback hasta un nivel que nunca habíamos visto. Este importante desarrollo permitirá a los clientes mejorar el funcionamiento y reducir tanto el tamaño como el coste de su diseño, y estamos muy ilusionados de ser parte de una solución tan innovadora ».
El resultado es una reducción del tamaño de un 20% y una mejora de la eficiencia del 50% en comparación con los núcleos RM8 típicamente utilizados en otros diseños.


Minimización de pérdidas con optimización por GaN
Los transistores de GaN de Innoscience han reducido la resistencia RDS(on) y la capacitancia parasitaria a fin de suavizar las pérdidas y optimizar los costes de los subsistemas flyback y del rectificador síncrono. El director general de Innoscience para Europa, Oriente Medio y África, Denis Marcon, añade: « Hemos demostrado que la tecnología de GaN es muy adecuada para aumentar la eficiencia, reducir pérdidas y optimizar costes, pero la tecnología Pulsiv OSMIUM añade otras ventajas adicionales, puesto que mejora significativamente el rendimiento total y reduce las pérdidas de energía. Su tecnología es verdaderamente revolucionaria y me complace enormemente que Pulsiv haya decidido incorporar los dispositivos de GaN de Innoscience en su diseño de referencia ».
Paquete de diseño y placas de evaluación
El paquete de documentos de diseño PSV-RDAD-65USB puede descargarse gratis desde la página web de Pulsiv y contiene una ficha de datos, esquemas, lista de materiales y archivos de Altium. La placa de evaluación PSV-EBAD-65USB permite hacer pruebas rápidas en el laboratorio y puede pedirse ya, para su entrega durante la segunda mitad de agosto, a través de una red de franquicias de distribución, entre las que se incluye el distribuidor internacional Digikey.

Placa de evaluación PSV-EBAD-65USB de Pulsiv
Puede obtener más información sobre este innovador diseño en www.pulsiv.com.
Sobre Pulsiv
Pulsiv fue fundada en 2013 por Dr. Zaki Ahmed, tras patentar varios nuevos e inteligentes métodos destinados a mejorar la eficiencia de los transformadores eléctricos. Con centros en Cambridge y Plymouth (Reino Unido), diseñamos y desarrollamos soluciones electrónicas líderes a nivel mundial para cargadores de CA a CC y aplicaciones de energía solar utilizando nuestro creciente número de patentes, que actualmente superan las 85. Nuestra exclusiva tecnología de electrónica de potencia puede utilizarse en millones de dispositivos de consumo e industriales, así como mejorar todas las instalaciones fotovoltaicas del mundo.
Nuestro objetivo es maximizar el rendimiento, simplificar la gestión de la temperatura y reducir las pérdidas totales de energía, lo que permite fabricar productos más seguros y fiables, además de menos dañinos para el medio ambiente. Nuestro equipo cuenta con amplia experiencia en investigación científica, propiedad intelectual, diseño de productos, semiconductores, dispositivos de consumo, marketing y distribución, lo que les permite crear los mejores productos en su clase, implantables con éxito a escala mundial.
*Eficiencia calculada partiendo de mediciones de picos de temperatura a carga completa tras 30 minutos.
